In Europa hat Xiaomi gerade erst das Redmi Note 11 Pro+ 5G (ab ca. 390 Euro bei Amazon) in den Handel gebracht, dazu das Redmi Note 11S 5G vorgestellt. Zuvor wurden im Februar die Modelle Redmi Note 11 (ab ca. 180 Euro bei Amazon), Redmi Note 11S (ab ca. 220 Euro bei Amazon), Redmi Note 11 Pro (ca. 300 Euro bei Amazon) und Redmi Note 11 Pro 5G (ab ca. 325 Euro bei Amazon) präsentiert.
In China sind die Modelle hingegen bereits seit vergangenem Herbst auf dem Markt. Und da Xiaomi erst kürzlich angekündigt hatte, die gut laufende Modellreihe halbjährlich aktualisieren zu wollen, steht der Launch der Redmi Note 12-Serie zwangsweise bereits bevor. Für die erste Jahreshälfte sind die Performance-Flaggschiffe (Pro-Modelle) an der Reihe, in der zweiten Jahreshälfte sollen dann die günstigeren Modelle folgen.
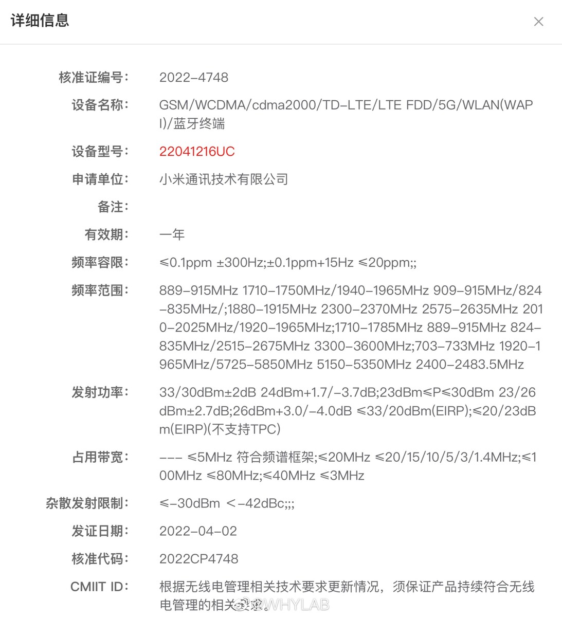
Erst vor wenigen Tagen gab es erste Hinweise auf die neuen Smartphones, die sich nun durch einen weiteren Leak spezifizieren. Der Leaker WHYLAB berichtet bei Weibo, dass die ersten Modelle der Redmi Note 12-Serie bereits vom chinesischen Ministerium für Industrie und Informationstechnologie genehmigt wurden. Aufgeführt werden hierbei die beiden Modellnummern 22041216C und 22041216UC.
Laut Xiaomiui handelt es sich bei dem 22041216C um das mögliche Redmi Note 12 Pro, hinter der Modellnummer 22041216UC soll sich das Redmi Note 12 Pro+ verbergen. Die chinesischen Modelle sollen laut dem Blog später unter der Modellnummer 22041216G als Poco X4 GT sowie unter 22041216UG als Poco X4 GT+ global auf den Markt kommen.
Erwartet wird, dass die Redmi Note 12-Serie mit dem 5G-SoC MediaTek Dimensity 8000 und einem 5.000 mAh großen Akku ausgestattet ist. Die Smartphones sollen laut den Modellnummern im April oder Mai in China vorgestellt werden. Ein genaues Datum hat Xiaomi aber bisher noch nicht bekanntgegeben.


























