Vor allem in China war die Aufregung rund um die unterschiedliche Speicherbestückung der Huawei P10-Flaggschiffe groß, die offizielle Antwort des Konzerns half wenig um die aufgeregten Gemüter der enttäuschten Kunden zu besänftigen. Fakt ist: In China kamen tatsächlich einige P10- und P10 Plus-Modelle mit vergleichsweise langsamem eMMC-Speicher auf den Markt, in Europa wurden offenbar nur Geräte mit schnellerem UFS 2.1-Speicher verkauft. Richtig brenzlig wurde die Situation dann jedoch letzte Woche, als Huawei dabei erwischt wurde, die UFS-Spezifikation nachträglich von einigen Webseiten zum Mate 9 entfernt zu haben, galt hier doch das Argument des Konzerns, nie mit der schnelleren UFS-Spezifikation geworben zu haben eindeutig nicht.
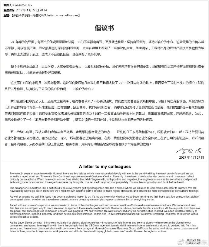
Der Huawei Mobile-Chef Richard Yu versucht nun die Wogen zu glätten. In einem Brief an seine Mitarbeiter, der später auch offiziell auf seinem Weibo-Account veröffentlicht wurde (siehe unten), entschuldigt sich der CEO für die Arroganz des Konzerns und gelobt für die Zukunft Besserung. Alle Huawei Mitarbeiter sollten wieder mehr auf die Wünsche der Kunden hören, zu diesem Zweck wurde auch eine "Customer Listening Taskforce" eingerichtet. Ob das nur leere Worte sind, wird die Zukunft weisen, zumindest die voreilige Entfernung der UFS-Spezifikation von der Mate 9-Webseite wurde aber mittlerweile wieder korrigiert, auch auf der deutschen Webseite.
Quelle(n)
blogofmobile.com/article/84093
via: https://twitter.com/rquandt/status/857945309367988224















