Wer die Sci-Fi-Fernsehserie "The Expanse" gesehen hat und von den in der US-Serie überall verwendeten transparenten Displays fasziniert ist, der wird sich fragen, wann es solche durchsichtigen Displays auch überall im wirklichen Leben geben wird. In den Entwicklungslaboren von Apple und Co. wird jedenfalls fieberhaft an neuen Technologien für "The Next Big Thing" geforscht. Neben Innovationen bei der Anzeigetechnik wird auch an bahnbrechenden Neuerungen bei der Kameratechnologie gearbeitet. Jetzt ist ein spannendes Patent von Apple bei der USPTO aufgetaucht, das ein spezielles Kamerasystem für biegsame, elektronische Geräte beschreibt.
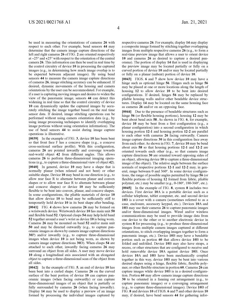
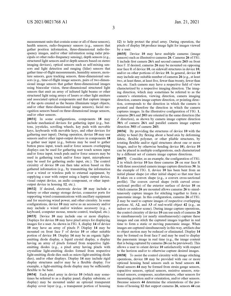
Das Patent, das Apple beim United States Patent and Trademark Office (USPTO) eingereicht hat, beschreibt unter anderem "... elektronische Geräte mit flexiblem Gehäuse, das aus flexiblem Stoff, flexiblen Polymeren oder anderen flexiblen Materialien bestehen kann. Kameras können am Gehäuse montiert werden. Das Gehäuse kann in verschiedene Konfigurationen gebogen werden, z. B. in eine Konfiguration, in der das Gehäuse eine konvexe Oberfläche hat, die einem Außenbereich zugewandt ist, und in eine Konfiguration, in der das Gehäuse eine konkave Oberfläche hat, die dem Außenbereich zugewandt ist. Die Kameras können entsprechende Bildaufnahmerichtungen haben. Durch die Neuausrichtung der Kameras durch Biegen des Gehäuses können die Kameras zur Aufnahme von Panoramabildern oder dreidimensionalen Bildern verwendet werden ..."
Berichten zufolge testet Apple bereits seit geraumer Zeit mehrere faltbaren Designs mit seinem Top-Vertragshersteller Foxconn. Angeblich habe Foxconn mittlerweile zwei der Entwürfe für ein Apple-Foldable auch schon ersten Qualitätskontrollen unterzogen. Ein Design für ein faltbares iPhone soll dem Samsung Galaxy Z Fold 2 ähnlich sehen und das foldable iPhone auf Wunsch in ein iPad verwandeln, indem sich das iPhone Foldable wie ein Buch öffnen und schließen lässt. Das zweite getestete Design, das angeblich von Apple bevorzugt wird, ist ein Flip-Phone, ähnlich dem Motorola Razr und dem Samsung Galaxy Z Flip 5G. Marktbeobachter gehen davon aus, dass Apple frühestens nächstes Jahr ein faltbares iPhone vorstellen wird.





































